北京科技大学
211 |
985 |
双一流 |
理工
北京市
本科
省重点
公办
1230
求实鼎新
010-62325294
https://www.ustb.edu.cn/
更多 >
图片
院校首页
历年分数
历年分数
历年分数
普通类
艺术类
体育类
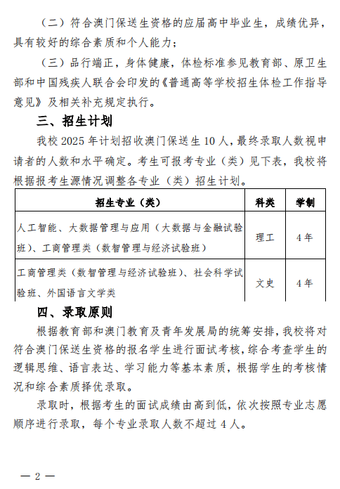
招生计划
院校计划
投档规则(艺术)
投档规则(体育)
招生政策
招生简章
招生资讯
探校攻略
探校攻略
探校攻略
探校攻略
探校攻略
探校攻略
院校首页
> 招生简章
北京科技大学2025年招收澳门地区保送生简章
2024-10-27 15:42:40 分享至:
招生简章
招生资讯
北京科技大学2025年招收澳门地区保送生简章
2024-10-27 15:42:40